Зак А.З. Ведущий научный сотрудник ФГБНУ «Психологический институт Российской академии образования», Россия, Москва
Zak A.Z. Leading Researcher “FGBNU "Psychological Institute of Russian Academy of Education Russia, Mockow,
FEATURES OF SOLVING SEARCH PROBLEMS BY PUPILS OF ELEMENTARY SCHOOL
Аннотация В статье представлено исследование способов решения поисковых проблем учениками 2–4 классов. Описывается методика «Игра в пять», предназначенная для группового обследования, в котором участвовали 48 второклассников, 46 третьеклассников, 51 четвероклассник. Было показано, что от второго класса к четвертому возрастает число учащихся, способных решать поисковые проблемы в нагляднообразной форме общим способом и уменьшается число учащихся, способных решать такие задачи частным способом.
Abstract. The article presents a study of how to solve search problems by students of grades 2–4. Describes the method of "The game of five", intended for a group survey, which was attended by 48 second, 46, third and 51 fourthgraders. It was shown that from the second grade to the fourth the number of students who are able to solve search problems in a visual-figurative form in a generic way increases and the number of students who are able to solve such tasks only in a non-generic way decreases.
Ключевые слова: поисковые проблемы, общий и частный способы решения задач, второклассники, третьеклассники, четвероклассники.
Keywords: search problems, generic and non-generic ways of solving problems, second graders, third graders, fourth graders.
Современным ФГОС НОО [7] перед начальным образованием поставлена задача достижения детьми метапредметных результатов. При этом указывается, что метапредметные результаты освоения основной образовательной программы начального общего образования должны отражать, в частности, освоение младшими школьниками способов решения проблем творческого и поискового характера.
Цель нашего исследования состояла в том, чтобы охарактеризовать способы решения младшими школьниками поисковых проблем.
При разработке исследовательской методики для определения особенностей способов решения поисковых задач мы опирались на предложенную С.Л. Рубинштейном [5] и детально разработанную В.В.Давыдовым [1] и его последователями [2], [3], [4], [6] концепцию о двух видах мышления при решении задач, – теоретическом и эмпирическом и, соответственно, о двух способах решения проблем, – общем (обобщенном), содержательном, теоретическом и частном (необобщенном), формальном, эмпирическом.
Материалом для разработки методики послужила известная головоломка «Игра в пять», которая подверглась определенной модификации. Эта модификация состояла в том, что вместо пятнадцати фишек, передвигавшихся по шестнадцатиклеточному игровому полю, использовалось всего пять фишек, передвигавшихся по шестиклеточному игровому полю. Как и в исходной головоломке «Игра в пятнадцать», в нашей модификации этой игры имелась одна свободная клетка и фишки, которые передвигались по игровому полю (на свободное место) в любых направлениях ходом ладьи, т.е. по горизонтали и вертикали.
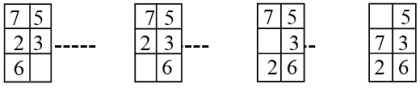
Так, для того чтобы преобразовать исходный порядок фишек в требуемый порядок за шесть ходов, нужно двигать последовательно на свободное место следующие фишки: 1, 2, 3, 5, 4 и 1 (см. рис.1).

Рисунок 1. Решение задачи «Игра в пять» за шесть ходов
Важной особенностью «Игры в пять» выступает возможность разрабатывать на ее основе эквивалентные проблемные ситуации. В этом случае при разной нумерации фишек задачи имеют одинаковое число ходов и идентичный маршрут перемещения фишек в процессе преобразования исходной ситуации в требуемую. Например, задача 1 эквивалентна задаче 2 (обе задачи решаются за шесть ходов).

Рисунок 2. Эквивалентные задачи
В предварительных экспериментах младшие школьники (3 класс) решали задачи «Игры в пять» индивидуально. Каждый ребенок решал 8 восьмиходовых эквивалентных задач в наглядно-действенном плане, т.е. он рукой передвигал картонные фишки по деревянной дощечке, на которой было размечено шестиклеточное поле. Оптимальное число ходов детям не сообщалось. Это позволяло установить, на какой задаче ребенок сможет найти принцип решения всех эквивалентных задач, т.е. оптимальный (кратчайший) для всех задач маршрут перемещения фишек с целью преобразования исходной ситуации в требуемую за восемь ходов.
При этом считалось, что способ решения задач будет общим, содержательным в том случае, если ребенок находил этот принцип (т.е. кратчайший маршрут) быстро, после решения одной-двух задач. Если же ребенок находил оптимальный маршрут после ряда неудачных попыток, т.е. только после решения пяти – шести задач и за большее, чем восемь, число ходов, то такой способ решения квалифицировался как частный, формальный, эмпирический, поскольку он был найден лишь после большого количества проб и ошибок.
Таким образом, в этих экспериментах результат решения задачи не связан со способом его получения: правильное решение (получение требуемого расположения фишек) может быть обеспечено перемещением фишек как по кратчайшему маршруту, так и за большее, чем требуется, число ходов.
В основных наших экспериментах была предпринята попытка связать указанные моменты. Для этой цели нужно было построить такую методику (на материале «игры в пять»), чтобы правильное решение задачи т.е. получение требуемого расположения фишек, предполагало теоретическое решение задачи, проявляющееся в абстрагировании существенного отношения в условиях задачи.
И наоборот, неправильное решение задачи должно указывать на эмпирический способ решения, т.е. на отсутствие выделения существенных зависимостей в условии задачи, вследствие чего задача решается за большее, чем восемь число ходов.
Кроме того, требовалось модифицировать примененный в предварительных экспериментах вариант методики «Игра в пять» в такой вариант, который может соответствовать условиям групповой работы в классе.
В этом случае ребенок решает задачи не в наглядно-действеннной форме, как в индивидуальном эксперименте, а в умственном плане, в наглядно-образной форме. Это означает, что решение задачи осуществляется не путем передвижения фишки рукой по игровому полю, а посредством мысленного перемещения цифры в свободную клетку игрового поля.
Для удобства расположения на листе бумаги игровые поля были развернуты вдоль длины листа (вертикально), – см. рис.3.
Рисунок 3. Игровые поля при вертикальной ориентации
При такой ориентации игровых полей на листе две цифры можно было перемещать по одному разу либо вверх, либо вниз (как в данном примере, – цифры 1 и 4). После мысленного перемещения цифры получившееся расположение записывается в специально оставленные для этого места, незаполненные цифрами, на промежуточном игровом поле, расположенном между начальным (исходным) и конечным (требуемым) расположениями цифр.
При разработке методики на материале «Игры в пять» учитывалось, что существует два типа маршрутов перемещений фишек по игровому полю: передвижение по «большому кругу» и по «малому кругу». В первом случае фишки перемещаются по шести клеткам поля, так что направление перемещения иногда меняется через два хода (см. рис.4).
Рисунок 4. Перемещение фишек по «большому кругу»
На приведенном примере видно, что цифры 2 и 3 все три хода остаются на своих местах, в то время как цифры 1, 4 и 5 перемещаются поочередно в свободную клетку. Во втором случае фишки перемещаются только по четырем (соседним) клеткам, так что направление перемещения фишек меняется после каждого хода (рис.5).
Рисунок 5.Перемещение фишек по «малому кругу»
На приведенном примере видно, что цифры 4 и 5 все три хода остаются на своих местах, а цифры 1, 2, 3 перемещаются одна за другой.
Эти особенности маршрутов перемещения фишек в задачах «игры в пять» были использованы в нашей методике (см. Бланк).
Диагностическое занятие проходило следующим образом. Сначала организатор занятия (психолог или педагог) изображает на классной доске условие задачи (рис.6):
Рисунок 6. Первая задача на классной доске
Детям говорится: «Левое расположение цифр (а) — начальное, а правое (б)— конечное, требуемое. Его нужно получить за два действия. Одно действие - это мысленное перемещение любой цифры на свободное место вверх, вниз или в сторону.
В этой задаче нужно сделать два таких мысленных действия. Сначала мысленно перемещаем вниз цифру 8, потому что она должна стоять не вверху, а в середине. Запишем результат этого мысленного действия так», - учитель записывает цифру 8 в середине игрового поля, а остальные цифры, – 4, 1, 2 и 9, – переписывает на прежних местах (рис. 7).
Рисунок 7. Решение первой задачи на классной доске
«Вторым мысленным действием перемещаем цифру 4 в сторону. Результат этого перемещения записывать не нужно, потому что он уже есть в условии задачи. Вот так записывается решение задач на перемещение цифр за два действия».
Организатор занятия изображает условия второй задачи, где требуемое расположение нужно получить из начального за три действия:
Рисунок 8. Вторая задача на классной доске
Коллективно рассматривается решение этой задачи и организатор на доске записывает результаты первого и второго действий, поскольку результат третьего действия уже дан в требуемом расположении:
Рисунок 9. Решение второй задачи на классной доске
При этом организатор занятия специально обращает внимание детей на то, что за одно действие только одна цифра меняет место, а остальные переписываются без изменений. ПОСЛЕ ЭТОГО РАЗДАЮТСЯ БЛАНКИ С ТРЕМЯ ТРЕНИРОВОЧНЫМИ (№№1,2,3) И ВОСЕМЬЮ ОСНОВНЫМИ ЗАДАЧАМИ (№№4, 5, 6, 7, 8, 9, 10, 11), – РИС.10.
Детям предлагается написать вверху бланка свои фамилии и затем даются необходимые пояснения: «Посмотрите на лист. Сначала (вверху) нарисованы условия трех тренировочных задач: они решаются за два действия.
Далее нарисованы условия основных задач 4, 5, 6 и 7, - их нужно решать за три действия. Затем нужно решать основные задачи 8, 9, 10 и 11, где требуется найти четыре действия.
Сейчас решайте тренировочные задачи. Записывайте решение так, как мы это делали на доске, - помещайте цифры на свободные места. Помните, что за одно действие мысленно перемещается только одна цифра».
Проходя по классу, организатор занятия проверяет решение тренировочных задач и помогает детям исправить ошибки в перемещениях, если они сразу две цифры переписывают на свободные места, а не одну. После проверки тренировочных задач детям предлагается решать основные задачи.
Отмеченные особенности маршрутов перемещения фишек в задачах «Игры в пять» были использованы в нашей методике следующим образом. Так, трехходовыс задачи (№№ 4 и 5) решались на основе перемещения цифр по «малому кругу», а задачи №6 и №7 — на основе перемещения по «большому кругу»; четырехходовые задачи №8 и №9 решались посредством перемещения цифр по «малому кругу», а задачи №10 и №11 — по «большому кругу». Задачи №№ 1, 2 и 3 были двухходовые.
Таким образом, правильное решение всех задач предполагает теоретический способ этого решения по следующим соображениям:
- регламентировано наименьшее число ходов;
- при решении задач запрещается использовать черновики и исправлять написанные цифры;
- на каждый из двух типов маршрута построено только две задачи, что позволяет ребенку открыть оптимальный маршрут и осуществить его перенос;
- типы маршрута, лежащие в основе решения задач, меняются постоянно, через каждые две задачи с тем, чтобы исключить случайное правильное решение задач и обеспечить, в свою очередь, их сознательное решение, необходимым моментом которого выступает обращение ребенка к собственному способу действия, т.е. рефлексия.
В групповом обследовании по указанной методике в конце учебного года участвовало в общей сложности 145 младших школьников: 48 второклассников, 46 третьеклассников, 51 четвероклассник. Полученные в обследовании данные размещены в таблице.
| КЛАССЫ | ЗАДАЧИ | ||
| 1 - 11 | 1 - 7 | 1 - 3 | |
| 2 КЛАСС | 31,2 | 52,1 | 16,7 |
| 3 КЛАСС | 43,5 | 45,6 | 10,9 |
| 4 КЛАСС | 52,9 | 43,1 | 4,0 |
Данные, представленные в таблице, отражают особенности распределения во втором, третьем и четвертом классах детей, решивших задачи методики «Игра в пять» общим способом (т.е. верно решивших задачи 1–11), частным способом (т.е. верно решивших только задачи 1–7) и не справившихся ни с одной основной задачей (т.е. верно решивших только тренировочные задачи: 1–3).
Таким образом, анализ данных, представленных в таблице, показывает, что с возрастом (от второго класса к четвертому классу) увеличивается число учащихся, решавших задачи общим способом и уменьшается число учащихся, решивших задачи частным способом и не решивших ни одной основной задачи.
Итак, проведенное исследование позволило выявить характеристики способов решения младшими школьниками поисковых задач, связанных, в частности, с действиями в наглядно-образной форме.
Целью будущих исследований будет изучение способов решения младшими школьниками поисковых задач другого, по сравнению с данным исследованием, рода, – в частности, серьезный научный интерес представляет изучение особенностей способов решения младшими школьниками поисковых задач в предметно-действенной форме.
Список литературы
- Давыдов В.В. Теория развивающего обучения. – М.: Интор, 1996. – 497 с.
- Зак А.З. Развитие теоретического мышления у младших школьников. – М.: Педагогика, 1984. – 212 с.
- Зак А.З. Мышление младшего школьника. – СПб. Содействие, 2004. – 828 с.
- Новиков П.В. Развитие рефлексии у младших школьников: Автореф. Дисс. … канд. психол. наук. – М., 1998. – 22 с.
- Рубинштейн С.Л. Основы общей психологии. – СПб. Питер, 2015. – 705 с.
- Соколов В.Л. Опыт диагностики анализа и рефлексии как универсальных учебных действий // Психологическая наука и образование. –2012. – №3. – С. 29–33.
- Федеральный государственный образовательный стандарт начального общего образования / Вестник образования России. – 2010. – № 2. – С. 10-38.
Комментарии
Добавить комментарий